Kuntong坤通KTM-DCS-3020HD桌面式数字会议系统主机具有主流网络音频传输协议、PoE供电、可备份电源、支持TCP/IP网络协作管理、数模双备等特点,可以很好满足客户对高稳定性数字会议系统建设需求。
查看详细Kuntong坤通KTM-DCS-3020D是杭州利旺智能科技有限公司最新推出的有线方管式数字会议系统代表单元,该产品具有话筒指向性可变、会场管理等特点,可以满足对会议室美观性和产品稳定性要求比较高的客户的需求。
查看详细Kuntong坤通KTM-DAP-0808 8进8出数字音频处理器是杭州利旺智能科技有限公司推出的新一代数字音频处理器,该处理器采用业界领先的ADI DSP SHARC 21489,40bit DSP浮点运算引擎最高工作频率可达450MHz,提供AFC、AGC、AEC、ANC、AM、ANS等核心音频处理模块,拥有用户自定义操作界面、具备声光电的中控控制能力等技术特色。可满足各类场所音频处理的需求,如视频会议室、智能会议室、多功能报告厅、培训教室、会议中心、礼堂、行政中心等。
查看详细Kuntong坤通KTM-HWM-U804 U段一拖四无线手持话筒使用UHF550-980MHz频段,应用PLL频率合成锁相环技术,频率可调,发射功率可调,避免干扰频率。Kuntong坤通KTM-HWM-U804 U段一拖四无线手持话筒集成中央处理器CPU的总线控制,配合数字液晶界面显示,操作自如,性能出众。
查看详细Kuntong坤通KTM-GWM-U804 U段一拖四无线鹅颈话筒使用UHF550-980MHz频段,应用PLL频率合成锁相环技术,频率可调,发射功率可调,避免干扰频率。Kuntong坤通KTM-GWM-U804 U段一拖四无线鹅颈话筒集成中央处理器CPU的总线控制,配合数字液晶界面显示,操作自如,性能出众。
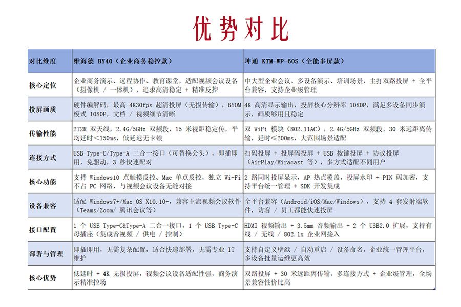
查看详细开会投屏还在插线折腾?选对无线投屏设备能省一半力!维海德 BY40 是 “企业商务稳控款”,主打 4K 高清 + 低延时 + 视频会议适配;坤通 KTM-WP-60S 是 “全能多屏款”,主打双路投屏 + 广兼容 + 远程管理。两款核心差异一张表看明白,大白话拆解不踩坑!

投屏体验:精准稳控 vs 多屏兼容
维海德 BY40 的核心亮点是 “稳且准”!4K 硬件编解码投屏真的香,展示设计图、工程图纸时,细节完全无损,比 1080P 清晰太多。150ms 以内的低延时,开会时翻 PPT、播放视频完全同步,不会出现音画不同步。反向控制功能超实用,用触摸大屏就能直接操控电脑,不用来回跑,商务演示时控场超方便。而且独立 Wi-Fi 模块不占用电脑网络,投屏的同时还能收发邮件、开视频会议,两不耽误。
坤通 KTM-WP-60S 主打 “多屏 + 灵活”,2 路同时投屏太适合对比演示了,比如一边放方案 A、一边放方案 B,参会人一眼就能看清差异。30 米的传输距离,大型培训室、展厅都能覆盖,后排的人用手机投屏也没问题。多种投屏方式超贴心,员工用 USB 按键秒连,客户来访直接扫码投屏,不用装软件,体验感拉满。
场景适配:会议联动 vs 企业管理
维海德 BY40 是 “视频会议好搭档”,能直接和维海德 M1000S、M2000S 等会议设备无缝对接,不用额外接线,组建会议系统超省心。免驱动设计也很赞,笔记本插上去 3 秒配对,开会前不用浪费时间调试,适合经常开商务会议、远程协作的企业。
坤通 KTM-WP-60S 更适合 “企业多场景部署”,30 米远距离传输 + AP 热点覆盖,就算没有网络也能投屏,户外活动、临时培训都能用。企业统一管理平台太实用了,公司有多间会议室的话,批量设置投屏参数、监控设备状态,IT 部门不用跑断腿。还有 SDK 开发工具包,能集成到企业自有系统,定制化需求也能满足,大型企业用着更顺手。
选型决策:看需求选对不选贵
选维海德 BY40:如果主要用于商务演示、远程视频会议,需要 4K 超清画质和低延时,经常和会议设备联动,追求精准反向控制,选它准没错,商务场景控场更专业。
选坤通 KTM-WP-60S:如果需要多设备同时投屏、覆盖大范围场景(比如培训室 / 展厅),企业有多间会议室需要统一管理,或者经常有客户来访需要快速投屏,这款性价比无敌,全场景兼容不折腾。

选维海德 BY40:商务会议、远程协作、视频会议联动,看重 4K 画质和低延时控制。
选坤通 KTM-WP-60S:多屏对比演示、企业多场地部署、客户来访投屏,看重兼容性和管理效率。
两款都是无线投屏里的优质款,核心区别在 “精准稳控” 和 “多屏兼容”。跟着自己的使用场景和核心需求挑,不会出错 —— 追求商务专业体验选维海德,看重全场景灵活适配选坤通!
杭州利旺智能科技有限公司 版权所有 © 2007-2026 Inc. 浙ICP备08014270号 网站地图
本站关键字:KUNTONG,坤通,高清视频会议室系统,应急指挥中心产品,智能会议室设备,报告厅系统,智慧型教室产品,演播厅建设方案,多媒体会议室解决方案,智能会议室效果图,会议室音响系统,会议室租赁,会议室用超大显示屏,会议室电子屏,会议室预约系统,会议室布置,会议室装修,会议室管理制度及流程,会议室使用管理规章制度